All of us are quite aware of the changes that COVID-19 brought and the need to social distance in our personal and professional lives. As organizations are coming to terms with the length of time their employees (and contractors/consultants) will be supporting products in a distributed manner, there is a growing need for additional considerations, including decision points and options for this new reality.
At Process Mentors, working with organizations, teams, and individuals in a fully to a partially distributed arrangement is our standard. We have been working in a virtual live format for over a decade with organizations worldwide, but for many, this was an entirely new way of working generally starting in March of this year.
When working with organizations that utilize a distributed team strategy, we bring in some new decision points and options based on our experience. Now that most organizations could benefit from these, I want to share a few ideas for you to consider and how they may add value/reduce risk on your team or at your organization.
The Disciplined Agile toolkit today has 21 team level process goals. They are arranged around the three phases of both the agile and the lean lifecycles and ongoing considerations. There is a wealth of information in the process goals that brings together hundreds of agile and lean practices into a “contextualized process reference,” an excellent way of saying nicely packaged content in an easy to navigate set of visuals. There are brief descriptions of the practice and tradeoffs, when it may add value and when it may not.
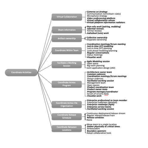
The content in these process goals does evolve and should not be seen as cast in stone. They can also be tailored based on the context of your organization, product, team, etc. We bring some additional decision points and options into these process goals with the organizations we support via training and coaching that have distributed team members. An example is a decision point for “Virtual Collaboration.” Some options can be found in multiple decision points in various process goals. Still, we have found over and over that, adding in explicit aggregated decisions reduces risk and prepares teams for virtual (remote) working arrangements.
In the example below, figure 1, I have added in a new decision point called “Virtual Collaboration” as well as options to consider into the Coordinate Activities process goal, which is one of the ongoing process goals. This decision point could have alternatively been added to the Govern Delivery Teams process goal or possibly Evolve WoW. Still, the coordinate activities goal is what has resonated best with teams for us.

Figure 1: New Decision Point: Virtual Collaboration
This new decision point and options provide teams with ideas in this new distributed era we are in. Like other decision points and options, it sparks valuable discussions on how best to deliver value in each individual team’s context.
I have selected these as examples in this blog as we have found that these are general considerations when working effectively virtually. This is not an ordered list (no arrow pointing upward), so the options have been alphabetized in the graphic, but I have included them below in the order of impact I feel they can provide.
Virtual Collaboration Canvas
Teams can use many collaboration tools, and most will have a good mix at the organization they work at. However, when teams work in a distributed manner, one of the tools that I have found to be valuable is a virtual collaboration canvas.
Virtual canvases allow multiple team members to collaborate at the same time on the same canvas simultaneously. Updates are saved in real-time, so as a team member makes a change, the other team members will see it happen. Many of the canvas platforms have the functionality to have text, images, graphics, etc., all on the same page, and that “page” is infinite – hence the name canvas.
There are many to choose from, new ones seem to pop up every few weeks, and many are free to use. A few examples of this type of tool is Miro, Mural, Powernoodle, Google Jamboard, etc.
Virtual Platform Information Radiators
Information radiators are already in process goals such as Address Risk (monitor risks) and Develop Common Vision (communicate the vision); however, many information radiators tend to be either in a tool or upon a physical wall. Both have their place and the value they provide. I recommend to teams that they use both automated via a tool and “manual” ones placed on a wall where there is little to no barrier for anyone to see.
Application Lifecycle Management (ALM) tools such as Jira automate many candidate information radiators, but there are some barriers to this information. You have to know the tool and have access to it. You may need access to a specific project, team, or product, and you may need to know how to navigate to the information radiator, etc.
Information radiators hung on a physical wall are great for team rooms, break rooms, or anywhere it will be easily accessible, but what about when you are not in a collocated physical location? Using a virtual collaboration canvas approach or other collaboration platforms where the information is just there to see with no restrictions other than going to that webpage adds a lot of value for distributed teams and stakeholders.
Communication Norm
Teams will need to communicate differently, and considering specific agreements and behaviors into their team norms (or equivalent) helps immensely. This can include the options below, camera and microphone strategy, but there are other considerations. Video and audio are just as important when working remotely using technology as they are in a physical setting. When a team member moves around, and the camera is fixed, it is distracting, and often you cannot see the team member. How is the audio? Is the mic being used the one on your laptop, and every time you turn your head, no-one can hear you? Are you using a virtual background, and it is super distracting for all of your team members to watch you? How long is the working session you scheduled? It may be more challenging for those new to working remotely to be in a virtual working session, consider an upper limit to use.
These are just a few rules/norms from teams I have worked with. Consider what will make you and your team more effective.
Video Conferencing Platform
These days, most organizations will have a video conferencing platform, if not multiple, for teams to choose from. However, if the chosen platform was provided pre-Covid and its purpose was the occasional video meeting or company gathering, it may NOT be an effective platform for a team to use daily. Organizations need to look at this, and teams need a solution that will enable them to collaborate virtually in the best way for them.
I have included this option for teams to discuss this, possibly select the platform if there are options for specific uses. If the platform is cumbersome and detracts from your team effectively working virtually, this impediment should be removed. The current distributed nature of teams is looking to be quite long-lasting; the technology teams are using needs to be fit for purpose to support them; the video platform is crucial.
Camera Strategy
This option can easily be considered just a rule or item in team norms (team process agreement, team working agreement, etc.); however, having it in a process goal and therefore part of a team selecting their way of working really helps to bring focus to how important this is. Yes, there are times when we all need to turn off our camera for a moment or two. For many working from home with a video conference platform, this is new, and who had a home studio in case of a pandemic crisis? Children, pets, deliveries, etc., may all need a few minutes of privacy when on a team working session and not to introduce a distraction to other attendees, but outside of these scenarios, it is so valuable for everyone to have their cameras on. Just like we would have if we were collocated in the same physical room, non-verbals (aka body language) adds so much to how we communicate. Team members need a camera, and they need to be on!
Microphone Strategy
This is another option that can be included in team norms, but I have found over and over that bringing as much focus to it as possible is essential; hence an option is included. When we are in a team room, outside of the varying discussions that may be going on concurrently, we would not have a lot of extraneous noise. We would not hear our team members’ spouses, children, pets, washing machine, and on and on in the background, but we sure can when working virtually.
Another background noise that can also be magnified if you are using a headset or your mic is very close to your face is your own breathing. This can be very distracting… Mic off!
Process Mentors helps implement lean and agile methodologies to streamline processes in a context-sensitive manner.
Quick Links
Latest Posts
Disciplined Agile Courses Now Available on LinkedIn!
I am excited to share with you that my first on-demand LinkedIn Learning course, “Introduction to Disciplined Agile,” is now live. This is the first in a suite of LinkedIn learning courses on Disciplined Agile that I will be releasing that will include covering: DA...
The Value of Process Mentors Agile and Lean Boot Camp
The learning approach that has consistently yielded the best results is our Just-In-Time training strategy. As one of the most valuable aspects of the Process Mentors transformational roadmap to achieving business agility, in almost all situations, the best option is...